白象食品2025届校园招聘简章
一、企业介绍
白象食品股份有限公司正式创建于1997年,是一家以生产销售优质面制品为主、以提升人民美好生活为宗旨的综合性食品企业。在河南、河北、山东、四川、吉林等10个省布局有14个优质面制品生产基地,旗下设有分子公司32余家。
目前,白象拥有国际一流方便面生产线90余条,年产方便面100亿包,拥有近192万销售终端,产品覆盖全国34个省市自治区,并远销海外76个国家。白象产品横跨方便面、挂面、快鲜面、饮品、面点、面粉等十余个品类。带动种植、加工、运输、机械制造等上下游企业3000多家,全国有100余万人参与到白象的事业版图中。
二、企业文化
信念:至诚
使命:提供健康美味食品,幸福亿万家庭
愿景:成为全球可信的中国食品品牌
价值观:友好、负责任、实实在在
精神:四千四万(千辛万苦、千山万水、千言万语、千家万户)
三、招聘计划
总裁管培生:由集团总裁/副总裁带教,以培养集团副总裁、职能领域专家为目标的核心人才发展项目
象阳生:旨在培养具有坚实专业基础和深厚管理能力的中坚力量
象心生:旨在打造具有白象精神、深耕基层业务的新锐之师
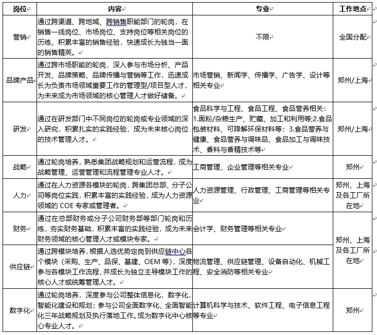
四、具体岗位

五、薪资福利
薪资:依据面试情况综合评定,以offer沟通准。
福利:五险一金、带薪休假、定期体检、互助基金、生日礼物、节日礼物、法定节假日等福利;部分岗位提供免费宿舍、福利食堂;销售岗出差享受住宿补贴和餐补。
六、招聘流程
宣讲→网申→初面→测评→无领导小组讨论→结构化面试→终面→背调→Offer
(依据岗位与校招行程适时调整)
七、投递方式
1.关注“白象招聘”微信公众号,第一时间了解招聘动态

2.扫码一键直投,极速斩获offer

3.PC端网址:https://baixiangfood.zhaopin.com/