一、公司简介
关于我们——实力领先的电力产业链综合服务商。广东汇源通集团有限公司(以下简称集团)是佛山市投资控股集团有限公司、南方电网广东电网公司共同持股和管理的央地合作国有企业,是广东省大型电力产业链综合服务商、电力工程与服务行业标杆企业,2023年入围“佛山企业100强”第46位。集团总部位于广东省佛山市南海区,旗下20余家各类型子公司,业务范围覆盖智慧能源服务、工程建设、设计、监理、造价、不停电作业、信息通信、培训咨询、文化传播、电力综合服务等领域,现有员工近5000人。
二、薪资待遇
1.高激励薪资
基本工资+绩效工资+津贴+效益奖金 + 专项奖励 + 新员工专属培育金人性化服务
2.全方位福利
年度健康体检、自助免费午餐、员工宿舍、优惠购房、健身房、职工活动室、职工心理关爱咨询、阅览室、各类实物福利(节日/生日/结婚/生育)
3.全方位福利
双休、带薪年假、婚假、产假、陪产假、育儿假、企业自主积分假、独生子女父母护理假
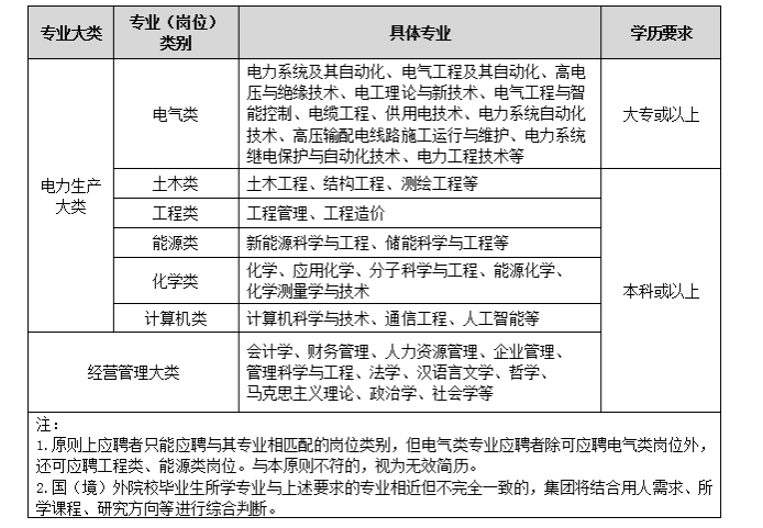
三、招聘岗位
网申截止时间:2024年12月31日
(二)招聘对象及要求
1.属于国内2025年应届毕业生、择业期(高校毕业生从毕业之日起两年内为择业期,择业期内未落实就业单位的毕业生可以享受应届毕业生同等待遇)内毕业生,及QS世界大学排名(按国际高等教育研究机构2024年6月发布的2025QS世界大学排名)前300(含)以内的国(境)外院校毕业生,且同时满足以下条件:
(1)2025年12月31日前取得国家教育主管部门认证的学历和学位。
(2)国(境)外毕业生除提供学历证书外,还须提供教育部留学服务中心出具的境外学历学位认证书。
(3)学历及专业原则上为即将获得的最高学历及专业。
(4)最高学历就读期间及毕业后在国内无社保缴费(社保缴费记录是指参加城镇职工或城镇灵活就业社会保险,不包括城镇或农村居民社会保险)记录。
(5)大学本科生年龄范围为1999年1月1日及以后出生、硕士研究生年龄范围为1997年1月1日及以后出生。
2.肄业生、结业生,或虽取得大学本科及以上学历但未取得相应学位的毕业生不在我司招聘范围。
3.国家及地方政府有择业期政策规定的按相关要求执行。
4.具备良好的心理素质和正常履职的身体素质,符合电力企业岗位工作要求,能够适应电力企业工作要求,无出现与应聘岗位相关的职业禁忌。患有以下疾病者,不符合电力企业岗位要求,不予录用:双眼矫正视力均低于5.0(小数视力1.0);严重心血管疾病;双耳听力障碍;四肢功能性残疾;传染病或重大疾病;精神性疾病;有癫痫或晕厥史。除上述要求外,电力生产大类专业毕业生若存在色盲、色弱,或恐高症等不适合登高作业生产,或经指定医疗机构鉴定认为不适合电力作业、户外作业的其他疾病,均视为不符合从事电力企业岗位工作,不予录用。
四、招聘流程
简历投递——简历初筛——笔试——面试——OFFER发放(入职意向收集)——体检——入职

五、简历投递方式
1.电脑端:https://hyt.zhaopin.com
2.手机移动端:扫描下方二维码投递简历

3.应聘注意事项:
(1)请务必认真填写简历信息,并确保所有应聘信息真实、准确、完整。
(2)每人最多只能投递1个岗位,请慎重选择职位投递您的简历(我们也可能根据您的信息为您选择更适合的岗位)。
(3)当简历状态显示“待处理”,可对简历及投递岗位进行修改,其他状态下无法修改或撤回。
(4)通过简历初筛后,收到笔试邀约的应聘者,请尽快确认回复是否参加,如有特殊情况请与工作人员联系,笔试结果将影响到您是否进入面试环节,请认真对待。
(5)笔试、面试等招聘环节将通过邮件、短信或者电话等形式通知应聘者,请保持通讯工具畅通。
(6)本次招聘不收取任何费用,不委托任何机构举办考试辅导培训班,谨防上当受骗。
六、联系方式
咨询电话:0757-82571209 刘小姐
仅接受学生本人咨询汇源通集团2025年校园招聘有关事宜。
工作时间:工作日上午8:30-12:00,下午14:00-17:30。
法定节假日期间暂停对外办公。