“保利和伙人 成长每一轮”
保利发展控股2025届校园招聘简章
一、 企业介绍
中国保利集团有限公司(以下简称保利集团)是经国务院、中央军委批准组建,由国务院国有资产监督管理委员会直接管理的大型中央企业。
中国保利集团有限公司(以下简称“保利集团”或“集团”)是经国务院、中央军委批准组建,由国务院国有资产监督管理委员会直接管理的大型中央企业。成立40年来,保利已形成“优化贸易、升级地产做强文化、创新科技、做特工程、金融支撑”的“5+1”业务体系,成为业务范围涵盖衣食住行用和精神文化生活等方面的多元化企业集团,业务遍布国内100多个城市及全球近百个国家。保利集团位列2024年《财富》世界500强第173位,13次获国务院国资委业绩考核A级。
目前,保利集团拥有11家主要子公司,职工10万人,境内外控股上市公司5家,分别为:保利发展控股集团股份有限公司(股票代码:S.H.600048)、保利置业集团有限公司(股票代码:H.K.00119)、中国海诚工程科技股份有限公司(股票代码:S.Z.002116)、保利联合化工控股集团股份有限公司(股票代码:S.Z.002037)、保利物业服务股份有限公司(股票代码:H.K.06049)。
保利发展控股集团股份有限公司(SH600048),简称保利发展控股,成立于1992年,是中国保利集团控股的大型上市公司。
公司秉承“和者筑善”的品牌理念,致力于“打造具有卓越竞争力的不动产生态平台”,以不动产投资开发、资产运营、资本运作为基础,提供基于行业生态系统的综合服务,覆盖地产开发、建筑、物业、经纪、商业、酒店、会展、康养、文旅、公寓、教育、金融等业务板块,旗下业务布局全球百余城,地产开发、物业服务长年稳居央企龙头。公司始终响应国家政策,服务城市发展,以出色的建设和运营实力,为推动行业创新、城市发展、人民美好生活做出长足贡献。
2023年位居福布斯世界排名 第243位
2024中国地产企业综合实力TOP1
2024中国房地产百强企业 TOP1
2024房地产卓越企业表现 TOP1
中国房地产交付力优秀企业TOP1
中国物业企业综合实力100强 TOP1
中国房地产策划代理百强企业TOP1
央企地产 TOP1
2023年中国房地产大学生雇主首选品牌
2023年非凡雇主
二、2025校园招聘需求岗位
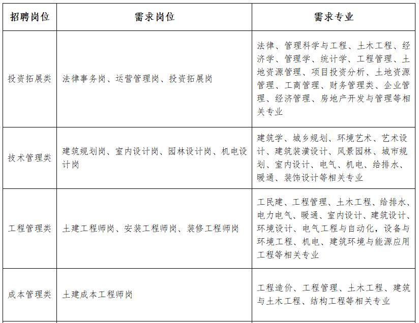
(一)地产板块


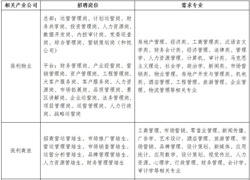
(二)产业板块


三、 招聘项目
保利和伙人
从1995年起,保利发展开始招纳培养优秀大学生,逐步树立“成长比成功更重要”的人才理念,并衍生出“和你成长”的人才培养理念,建立“保利和伙人”校园招聘品牌,为优秀大学生提供个人发展平台,并与之共同成长。“和”源自保利发展“和者筑善”的品牌理念,体现了保利发展的文化内核。
“保利和伙人”计划涵盖校园招聘、新员工培训发展、新人轮岗计划等项目,旨在引进并培育出具有好学生、排头兵、主人翁三个鲜明DNA的高潜人才,并通过系统的培育机制识别出更多优秀的青年干部,实现企业发展与“和伙人”成长的双向奔赴。
资管和伙人
保利发展积极布局“第二增长曲线”,挖掘新的营收增长点。“资管和伙人“是在这一战略下,选拔培养资产运营及管理人才而打造的专项计划,传递保利资管新力量。
目标学生:国内外知名院校毕业,愿意投身于资管赛道长期发展。
培养机制:“集中”+“个性化”全维度培训结合轮岗发展计划
营销和伙人
保利发展为吸引并培育拥有敏锐市场洞察力、创新营销思维以及卓越价值创造力的营销青年才俊打造的专项计划,传递保利营销新势力。
目标学生:国内外知名院校毕业,热爱营销事业,期待加速度成长。
培养机制:岗位实践+“保利营销和伙人专业之旅”
四、面向对象
毕业时间为2024年9月至2025年9月期间的毕业生。
*中国大陆(内地) 以毕业证为准,中国港澳台及海外地区以学位证为准
五、工作地点:
东北:沈阳、大连、长春等
华北:北京、天津、石家庄、济南、郑州、青岛、太原等
华东:上海、杭州、温州、南京、徐州、苏州、福州、厦门等
中部:武汉、长沙、合肥、南昌等
西部:成都、重庆、兰州、昆明、西安等
华南:广州、佛山、东莞、中山、三亚、海口等
六、校园招聘流程
(一)简历投递&测评:10月上旬-10月下旬
(二)人才测评:10月上旬-10月下旬
(三)AI面试/初试:10月下旬
(四)复试:10月下旬
(五)集团终审:11上旬
(六)录用:11月
七、投递方式
(一)投递简历请使用电脑端进入保利发展官方校园招聘网申系统:
https://polycareer.zhiye.com/campus。
(2024年10月9日12:00起网申系统上线,10月24日24:00网申系统关闭)。
(二)长按二维码进入移动端快速网申通道: